找回密码
 注册

微信登录,快人一步

QQ登录

只需一步,快速开始

楼主: weiweiyunru

[求助] 紫外线强度监测

   火... [复制链接]
发表于 2016-6-10 09:39 | 显示全部楼层
我们医院检测卡检测紫外线灯管是科室进行的,提前要给他们培训,按检测卡检测的要求进行,每月一次,部分科室护理人员还是不认真进行,所以院感科主要采用检测仪进行,每半年一次,几年科设备近购置的紫外线灯管质量不怎样,使用时间不长,其灯管照射强度就低于70UW/CM2.
回复

使用道具 举报

发表于 2016-6-10 09:58 | 显示全部楼层
使用紫外线灯管强度辐照仪进行监测,能够直接判读数字。
回复

使用道具 举报

发表于 2016-6-10 10:04 | 显示全部楼层
新灯管的监测和我们日常的监测方法不一样,我们是可以不检测的,至于不到1000小时的,要看看记录与实际应用是否相符,镇流器有问题吗、线路的问题也不排除、先不找进货科室,以免发生矛盾
回复

使用道具 举报

 楼主| 发表于 2016-6-10 10:17 | 显示全部楼层
mazuizhou 发表于 2016-6-10 10:04
新灯管的监测和我们日常的监测方法不一样,我们是可以不检测的,至于不到1000小时的,要看看记录与实际应用 ...

那我们怎么知道新灯光是否合格,还有求新灯管的监测方法
回复

使用道具 举报

 楼主| 发表于 2016-6-10 10:24 | 显示全部楼层
zlxrmyycml 发表于 2016-6-10 09:39
我们医院检测卡检测紫外线灯管是科室进行的,提前要给他们培训,按检测卡检测的要求进行,每月一次,部分科 ...

新灯管不合格的有吗?
回复

使用道具 举报

  • 打卡等级:初来乍到
  • 打卡总奖励:30
  • 最近打卡:2025-07-18 10:12:09
发表于 2016-6-10 10:32 | 显示全部楼层
指示卡靠颜色辨别,影响因素很多,误差很大,每个科室都发一个指示仪成本太大,且指示仪也需要定期检测维护,这个工作量得多大。我们的原则是只要接近70,灯管就换掉,差那么一点也没关系,70和76的消毒效果差别能大到哪去呢,一个灯管才几个钱,保证消毒效果才是正道。
回复

使用道具 举报

  • 打卡等级:即来则安
  • 打卡总奖励:176
  • 最近打卡:2025-09-09 16:00:41
发表于 2016-6-10 11:23 | 显示全部楼层
测试卡监测不是太准确,我们使用的紫外线辐照仪监测
回复

使用道具 举报

发表于 2016-6-10 11:24 | 显示全部楼层
我们是院感科用紫外线灯管强度辐照仪进行监测,每半年一次,不合格直接更换。
回复

使用道具 举报

  • 打卡等级:小镇青年
  • 打卡总奖励:372
  • 最近打卡:2025-09-10 11:37:15
发表于 2016-6-10 11:25 | 显示全部楼层
yg67765 发表于 2016-6-9 17:30
倒是我们遇到过这样的问题:使用紫外线灯管强度辐照仪进行监测,紫外线灯管强度辐照不达标,紫外线监测卡达 ...

1、紫外线监测卡不精确,只能是十位数字,不能到个位数字。照射时间长,合格率高。
2、使用紫外线强度辐射仪监测数字精确。但是注意紫外线灯架的质量,我院以前遇到过此问题,新灯管监测不合格,调换了几种品牌的紫外线灯管,监测都不合格,最后调换灯架后(质量好的)监测合格。

评分

参与人数 1威望 +2 金币 +2 收起 理由
谷子 + 2 + 2 赞一个!

查看全部评分

回复

使用道具 举报

  • 打卡等级:小镇青年
  • 打卡总奖励:372
  • 最近打卡:2025-09-10 11:37:15
发表于 2016-6-10 11:35 | 显示全部楼层
本帖最后由 baihehua 于 2016-6-10 11:43 编辑
weiweiyunru 发表于 2016-6-9 16:43
是的,我也是这么想的,新灯管达不到90是就退回设备科!谢谢老师!


1、第二张照片,70 比90 的颜色深,监测卡质量是否有问题?监测方法是否规范,监测时监测卡变色,时间长了会变成白色。
2、最好是院感专职人员进行监测,规范监测技术和监测标准。如果医院灯管多,工作量大,也可以让临床科室院感兼职护士进行监测,院感控先集中培训进行考核。
3、监测卡不精确,照射时间长,距离近,合格率高,人为可以控制。最好使用紫外线辐射强度仪进行监测。
回复

使用道具 举报

发表于 2016-6-10 11:43 | 显示全部楼层
星雨落花 发表于 2016-6-10 08:18
我们使用的是测试卡监测,我想咨询一下老师你们的紫外线辐照仪是在哪买的?价格大约是多少?如果不是特别 ...

我们买的北京联昌的,13000,两个探头。
回复

使用道具 举报

  • 打卡等级:热心大叔
  • 打卡总奖励:1125
  • 最近打卡:2025-08-11 09:13:12
发表于 2016-6-10 14:57 | 显示全部楼层
我们是紫外线强度仪监测,每半年一次。
回复

使用道具 举报

发表于 2016-6-10 15:06 | 显示全部楼层
月影兔悦 发表于 2016-6-10 11:43
我们买的北京联昌的,13000,两个探头。

非常谢谢老师
回复

使用道具 举报

 楼主| 发表于 2016-6-10 15:20 | 显示全部楼层
月影兔悦 发表于 2016-6-10 11:43
我们买的北京联昌的,13000,两个探头。

还是挺贵的!!!!!!!!!
回复

使用道具 举报

发表于 2016-6-10 15:54 | 显示全部楼层
强度监测仪我N年前买过一个,大概两元,必须每年校验,校验费用当时800-1000元/次,而且监测时人要站在紫外线灯下读数,后来还是采用指示卡监测。

评分

参与人数 1威望 +2 金币 +2 收起 理由
谷子 + 2 + 2 赞一个!

查看全部评分

回复

使用道具 举报

  • 打卡等级:常驻代表
  • 打卡总奖励:153
  • 最近打卡:2025-08-13 14:29:30
发表于 2016-6-10 18:53 | 显示全部楼层
医院感染管理科监测,发现不合格的及时更换直到检测达标
回复

使用道具 举报

发表于 2016-6-10 20:00 | 显示全部楼层
感谢老师指点,知道如何找原因了。
回复

使用道具 举报

发表于 2016-6-10 21:06 | 显示全部楼层
我们从1995年开始就用强度检测仪,可以直接读数,低于90的退货,使用中的每半年检测一次。
回复

使用道具 举报

发表于 2016-6-11 09:06 | 显示全部楼层
我们用的是测试卡片测试
回复

使用道具 举报

发表于 2016-6-11 20:29 | 显示全部楼层
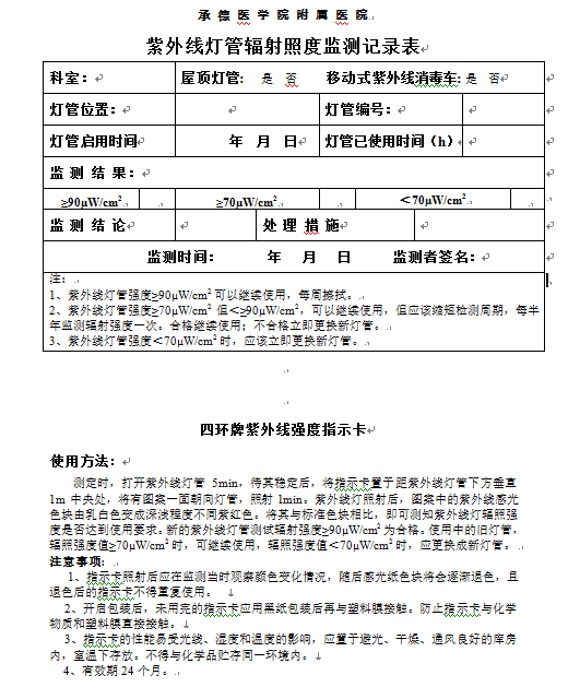
我们也是用四环紫外线辐射照度测试卡,同时使用如附图的记录表格。
记录表格附带监测说明书和注意事项。检测后立即送回院感科存档,院感科对可科室测结果的判断也能够进行监督。一直使用,没什么大问题。


1.png
回复

使用道具 举报

您需要登录后才可以回帖 登录 | 注册 |

本版积分规则

关闭

站长推荐上一条 /1 下一条

快速回复 返回顶部 返回列表