附件
YY 0572-2015《血液透析及相关治疗用水》等
90项医疗器械行业标准编号、名称及适用范围
一、强制性行业标准(共14项)
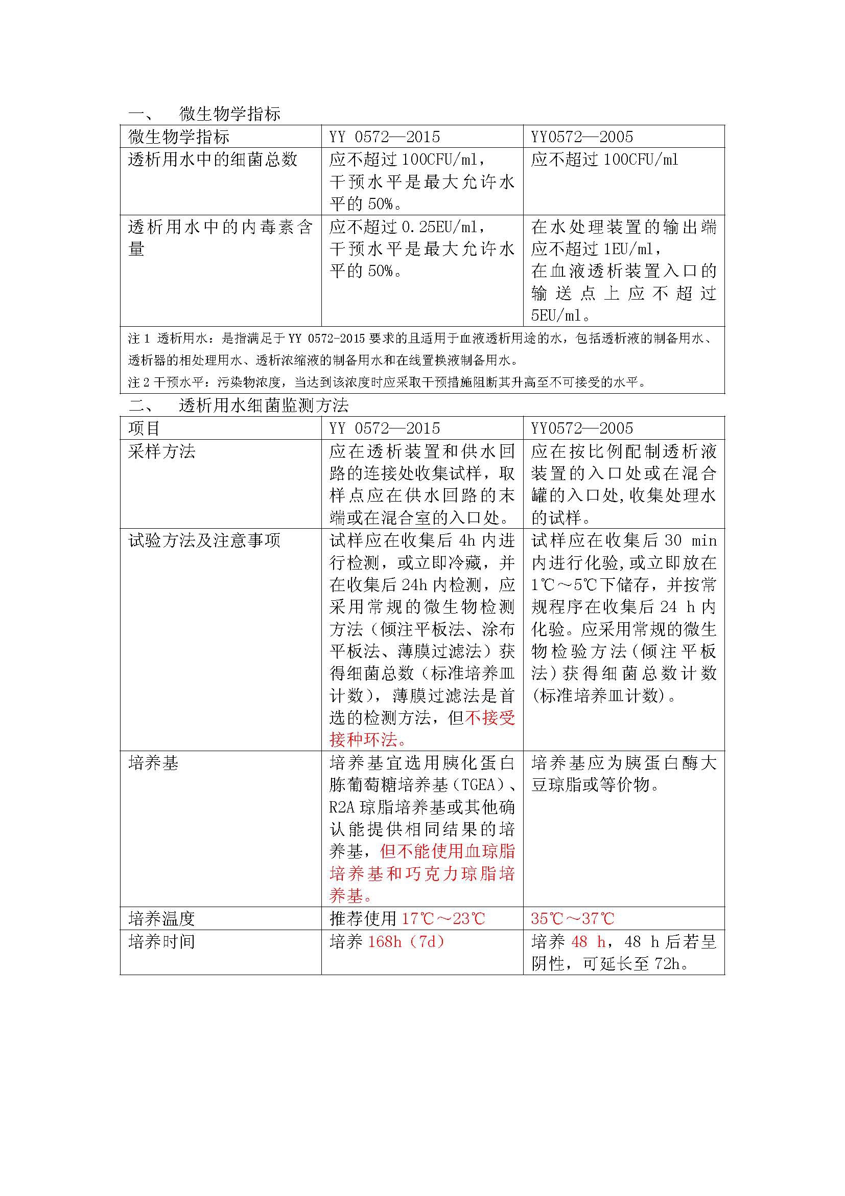
(一)YY 0572-2015《血液透析及相关治疗用水》
本标准适用于血液透析、血液透析滤过和在线血液滤过或在线血液透析滤过中制备透析浓缩液、透析液和血液透析器再处理用水。本标准规定了相关用水的最低要求。本标准不涉及水处理设备的操作,亦不涉及由处理水与浓缩物混合后制成供治疗用的透析液。本标准不适用于透析液再生系统。本标准代替YY 0572-2005《血液透析和相关治疗用水》。
(二)YY 0598-2015《血液透析及相关治疗用浓缩物》
本标准适用于血液透析及相关治疗用浓缩物。本标准规定了浓缩物的化学成分组成及其纯度,微生物污染的监测,浓缩物的处理、度量和标识,容器的要求和浓缩物质量检验所需要的各项测试等要求。本标准不适用于治疗中浓缩物与透析用水配制成最终使用浓度的混合过程和透析液的再生系统。本标准代替YY 0598-2006《血液透析及相关治疗用浓缩物》。
(三)YY 0599-2015《激光治疗设备准分子激光角膜屈光
治疗机》
本标准适用于准分子激光角膜屈光治疗机(以下简称治疗机),治疗机采用193nm准分子激光去除角膜组织来改变角膜形状从而改善视力,主要用于屈光性角膜切削术(PRK)、原位角膜磨镶术(LASIK)等角膜屈光矫正术和治疗性角膜切削术(PTK)。本标准规定了治疗机的术语、定义、结构、基本参数、试验方法、检验规则、标志、包装、运输和贮存等要求。本标准替代YY 0599-2007《准分子激光角膜屈光治疗机》。
(四)YY 0603-2015《心血管植入物及人工器官心脏手术硬壳贮血器/静脉贮血器系统(带或不带过滤器)和静脉贮血软袋》
本标准适用于多功能系统的贮血器件,该系统可能有整体性的部件,如血气交换器(氧合器)、血液过滤器、祛泡器、血泵等。本标准规定了对无菌、一次性使用的体外循环心脏手术硬壳贮血器、静脉贮血器系统(带或不带过滤器)和静脉贮血软袋(简称贮血器)的试验方法、标志、标签、使用说明书、包装、运输和贮存等要求。上述器件拟供进行心肺转流手术(CPB)时贮血使用。本标准代替YY 0603-2007《心血管植入物及人工器官心脏手术硬壳贮血器/静脉贮血器系统(带或不带过滤器)和静脉贮血软袋》。
(五)YY 0605.9-2015《外科植入物金属材料第9部分:锻造高氮不锈钢》
本标准适用于外科植入物,且符合标准成分要求的不锈钢钢棒、钢丝、钢板和钢带等,取自成品试样的力学性能可不遵循本标准。本标准规定了外科植入物用含氮量为0.25%~0.50%的不锈钢的化学成分、完全退火状态下的显微组织、耐腐蚀性、力学性能及相应试验方法等要求。本标准代替YY 0605.9-2007《外科植入物金属材料第9部分:锻造高氮不锈钢》。
(六)YY 0831.2-2015《γ射束立体定向放射治疗系统第2部分:体部多源γ射束立体定向放射治疗系统》
本标准适用于体部多源γ射束立体定向放射治疗系统,该系统同时使用多个60Co密封放射源(可以是运动的,也可以是静止的)对体部病变区域进行聚束辐照。本标准规定了体部多源γ射束立体定向放射治疗系统的术语、定义和试验方法等要求。
(七)YY 0832.2-2015《X辐射放射治疗立体定向及计划系统第2部分:体部X辐射放射治疗立体定向及计划系统》
本标准适用于体部X辐射放射治疗立体定向及计划系统。该系统与医用电子加速器配合使用,对体部病变区域进行立体定向放射治疗。本标准规定了体部X辐射放射治疗立体定向及计划系统的术语和试验方法等要求。
(八)YY 0945.2-2015《医用电气设备第2部分:带内部电源的体外心脏起搏器安全专用要求》
本标准适用于带内部电源的体外心脏起搏器和患者电缆(若使用)。本标准规定了带内部电源的体外心脏起搏器和患者电缆(若使用)的安全专用要求。本标准不适用于直接或间接连到供电网的设备,也不适用于起搏电极或其它用于心电刺激的设备,如从外部通过胸腔或食道刺激的设备、在高速起搏上提供抗心动过速能量的设备、提供起搏系统分析功能的设备。
(九)YY 0948-2015《心肺转流系统一次性使用动静脉插管》
本标准适用于心肺转流系统一次性使用动静脉插管,供体外循环施行心脏直视手术时配套心肺转流系统引流或灌注血液使用。本标准规定了无菌的一次性使用动静脉插管的分类与结构、试验方法、标志、标签、使用说明书、包装、运输和贮存等要求。
(十)YY 0950-2015《气压弹道式体外压力波治疗设备》 本标准适用于利用压缩空气产生的能量驱动治疗手柄内的子弹体,使子弹体脉冲式冲击治疗头,利用二者的弹性碰撞产生压力波,经皮传导作用于疼痛部位治疗的设备。本标准规定了气压弹道式体外压力波治疗设备的术语、定义、组成、试验方法、检验规则、标志、使用说明书、包装、运输和贮存等要求。本标准不适用于气压弹道式碎石设备。
(十一)YY 0951-2015《干扰电治疗设备》
本标准适用于同时将两路以上(含两路)不同频率的中频(1000Hz~100000Hz范围内)交流电流交叉地作用于人体,在组织内形成低频调制电流来进行治疗的设备。本标准规定了干扰电治疗设备的术语、定义、分类、试验方法、检验规则、标志、使用说明书、包装、运输和贮存等要求。
(十二)YY 0952-2015《医用控温毯》
本标准适用于在医疗机构临床使用环境下,通过控制设备内循环液体的温度,具有对人体进行体外物理升温和/或降温功能,达到辅助调节人体温度目的的设备。本标准规定了医用控温毯的术语、定义、分类、组成、试验方法、标志、标签、使用说明书、包装、运输和贮存等要求。本标准不适用于热垫式治疗仪、仅用于四肢和额头冷/热敷的设备。
(十三)YY 0953-2015《医用羧甲基壳聚糖》
本标准适用于以壳聚糖或甲壳素为原料,经脱乙酰化、羧化、纯化而制成的医用级羧甲基壳聚糖,用于医疗器械产品。本标准规定了医用羧甲基壳聚糖的原料、试验方法、检验规则、包装、运输和贮存等要求。
(十四)YY 0954-2015《无源外科植入物-I型胶原蛋白植入剂》
本标准适用于以纯化的(非交联的)I型胶原蛋白为原料制备的注射型胶原蛋白植入剂。本标准规定了注射型胶原蛋白植入剂的专用要求和检验方法,并对产品预期性能、设计属性、材料、设计评价、检验方法、临床评价、上市后监督、制造、包装,以及由制造商提供的信息等做了具体说明。
二、推荐性行业标准(共76项)
(一)YY/T 0058-2015《牙科学病人椅》
本标准适用于各种结构的牙科病人椅,包括人工操作、电力驱动或其它方式运行,或以上方式组合控制的牙科病人椅。本标准规定了牙科病人椅的试验方法、制造商信息、标记和包装等要求。本标准代替YY/T 0058-2004《牙科病人椅》。
(二)YY/T 0066-2015《眼科仪器名词术语》
本标准适用于眼科仪器标准的制订、技术文件的编制、教材和书刊的编写及文献的翻译等。本标准规定了眼科仪器的名词术语和定义。本标准代替YY 0066-1992《眼科光学仪器名词术语》。
(三)YY/T 0107-2015《眼科A型超声测量仪》
本标准适用于采用A型显示的眼科超声测量仪,该产品主要用于眼科角膜厚度和眼轴长度的测量。本标准规定了眼科A型超声测量仪的产品分类、试验方法、检验规则、标志和使用说明等要求。本标准代替YY 0107-2005《眼科A型超声测量仪》。
(四)YY/T 0113-2015《牙科学复合树脂耐磨耗性能测试方法》
本标准适用于光固化和化学固化的牙科复合树脂耐磨耗性能测试。本标准规定了牙科复合树脂耐磨耗性能的测试方法。本标准代替YY/T 0113-1993《牙科复合树脂耐磨耗性能测试方法》。
(五)YY/T 0308-2015《医用透明质酸钠凝胶》
本标准适用于辅助眼科手术、外科手术防粘连、填充增加组织容积等的医用透明质酸钠凝胶。本标准规定了医用透明质酸钠凝胶的分类、检验规则、标志和包装等要求。本标准代替YY 0308-2004《医用透明质酸钠凝胶》。
(六)YY/T 0310-2015《X射线计算机体层摄影设备通用技术条件》
本标准适用于X射线计算机体层摄影设备(以下简称CT扫描装置),其中包括为放射治疗计划提供图像数据的CT扫描装置。本标准规定了CT扫描装置的术语、定义、分类、组成和试验方法等要求。本标准代替YY 0310-2005《X射线计算机体层摄影设备通用技术条件》。
(七)YY/T 0328-2015《一次性使用动静脉穿刺器》
本标准适用于与血路和血液处理系统配套使用的一次性使用动静脉穿刺器。本标准规定了一次性使用动静脉穿刺器的要求,以保证与所配套的血路和血液处理系统相适应。本标准代替YY 0328-2002《一次性使用机用采血器》。
(八)YY/T 0330-2015《医用脱脂棉》
本标准适用于采用棉葵草棉属植物成熟种子的毛茸,经除去夹杂物,脱脂、漂白、加工而成的不含任何有色添加物质的医用脱脂棉。医用脱脂棉主要供医院临床作敷料用。本标准规定了医用脱脂棉的要求。本标准代替YY 0330-2002《医用脱脂棉》。
(九)YY/T 0466.2-2015《医疗器械用于医疗器械标签、标记和提供信息的符号第2部分:符号的制订、选择和确认》
本标准适用于提出和制订医疗器械标签、标记和提供信息的符号。本标准规定了用于医疗器械标签、标记和提供信息的符号的制订、选择和确认过程的要求。本标准部分代替YY 0466-2003《医疗器械用于医疗器械标签、标记和提供信息的符号》。
(十)YY/T 0468-2015《医疗器械质量管理医疗器械术语系统数据结构》
本标准适用于提供和交换医疗器械产品信息。本标准规定了医疗器械术语系统数据结构的规则和指南,以促进国际范围内医疗器械数据信息的交换。本标准代替YY/T 0468-2003《命名用于管理资料交流的医疗器械命名系统规范》。
(十一)YY/T 0583.1-2015《一次性使用胸腔引流装置第1部分:水封式》
本标准适用于无菌供应的水封式一次性使用的胸腔引流装置。该装置既可进行重力引流,也可与负压吸引系统连接,实现吸引引流。本标准规定了无菌供应的水封式一次性使用的胸腔引流装置的要求。本标准不适用于插入病人胸腔的胸腔引流导管、干封式胸腔引流装置和带自体血回输系统的胸腔引流装置上自体血回输系统,也不适用于病人携带的引流装置。本标准代替YY 0583-2005《一次性使用胸腔引流装置水封式》。
(十二)YY/T 0593-2015《超声经颅多普勒血流分析仪》
本标准适用于超声经颅多普勒血流分析仪。本标准规定了超声经颅多普勒血流分析仪的术语、定义、产品分类、试验方法、检验规则、标志和使用说明等要求。本标准代替YY 0593-2005《超声经颅多普勒血流分析仪》。
(十三)YY/T 0646-2015《小型蒸汽灭菌器自动控制型》
本标准适用于由电加热产生蒸汽或外接蒸汽,其灭菌室容积不超过60L,且不能装载一个灭菌单元(300mm×300mm×600mm)的自动控制型小型蒸汽灭菌器。本标准规定了自动控制型小型蒸汽灭菌器的分类、基本参数、试验方法和检验规则等要求。本标准不适用于密闭性液体的灭菌器、立式蒸汽灭菌器和手提式蒸汽灭菌器。本标准代替YY 0646-2008《小型蒸汽灭菌器自动控制型》。
(十四)YY/T 0771.4-2015《动物源医疗器械第4部分:传播性海绵状脑病(TSE)因子的去除和/或灭活及其过程确认分析的原则》
本标准适用于对无活力动物组织来源的医疗器械加工过程是否有助于减少传播性海绵状脑病(TSE)的医源性传播风险的确认。本标准规定了动物源医疗器械中传播性海绵状脑病(TSE)因子的去除和/或灭活及其过程确认分析的原则。
(十五)YY/T 0803.4-2015《牙科学根管器械第4部分:辅助器械》
本标准适用于除扩大器、加压器以及塑形、清洁器械以外的手持式或机用式根管器械。本标准规定了YY 0803.1-2010、YY/T 0803.2-2010、YY 0803.3-2010或ISO 3630-5:2011中没有提到的手持式或者机用式根管器械的要求以及测试方法,也规定了器械的规格、产品标识、安全注意事项、说明书和标签等要求。
(十六)YY/T 0873.6-2015《牙科学旋转器械的数字编码系统第6部分:研磨器械的特征》
本标准适用于牙科旋转器械中的研磨器械和具有研磨作用的牙科抛光器械。本标准规定了用于牙科旋转器械中研磨器械特征的编码数字,即位于15位全数组的第4组的3位数,其编码原则在YY/T 0873.1-2013和YY/T 0873.2-2014中给予说明。
(十七)YY/T 0878.2-2015《医疗器械补体激活试验第2部分:血清旁路途径补体激活》
本标准适用于固态样品的补体激活试验。本标准规定了医疗器械体外旁路途径补体激活作用的试验方法。本标准中的“血清”和“补体”可通用,意指将血清用作补体来源。
(十八)YY/T 0879.2-2015《医疗器械致敏反应试验第2部分:小鼠局部淋巴结试验(LLNA)BrdU-ELISA法》
本标准适用于医疗器械或材料致敏反应试验,是豚鼠致敏试验的一种替代性方法,具有一定的局限性。本标准规定了医疗器械或材料致敏反应的试验方法。
(十九)YY/T 0912-2015《牙科学钎焊材料》
本标准适用于制备金属修复体的钎焊材料。本标准规定了用于制备钎焊金属修复体的钎焊材料的性能和试验方法等要求。
(二十)YY/T 0913-2015《牙科旋转器械用心轴》
本标准适用于牙科用切盘和抛光器械的心轴。本标准规定了适用于牙科用切盘和抛光器械的心轴的试验和包装标签等要求。本标准使用了YY/T 0873(所有部分标准)[ISO 6360(所有部分标准)]中的编码系统,该15位全数组的编码系统用于标记所有类型的牙科旋转器械。
(二十一)YY/T 0914-2015《牙科学激光焊接》
本标准适用于对金属修复体和修复装置进行激光焊接的材料。本标准规定了制作金属修复体时所用激光焊接材料的性能和试验方法等要求。
(二十二)YY/T 0915-2015《牙科学正畸用托槽和颊面管》
本标准适用于正畸固定矫治器中的托槽和颊面管。本标准规定了比较正畸用托槽和颊面管功能性尺寸的方法和测量试验方法的细则,以及产品的包装和标签信息要求。
(二十三)YY/T 0921-2015《医用吸水性粘胶纤维》
本标准适用于通过粘胶法生产的再生纤维素的新纤维,经漂白、粗疏处理而成的不含任何有色添加物质的医用吸水性粘胶纤维。医用吸水性粘胶纤维可替代医用脱脂棉使用。本标准规定了医用吸水性粘胶纤维的试验方法等要求。
(二十四)YY/T 0967.1-2015《牙科旋转器械杆第1部分金属杆》
本标准适用于牙科旋转器械金属杆。本标准规定了由金属材料制成的牙科旋转器械的杆的要求,并给出了其尺寸验证的测量方法。
(二十五)YY/T 0967.2-2015《牙科旋转器械杆第2部分塑料杆》
本标准适用于转速低于5000r/min的牙科旋转器械塑料杆。本标准规定了由塑料制成的牙科旋转器械的杆的要求,并给出了其尺寸验证的测量方法。本标准中的4.6和4.7条款不适用于一次性使用的器械。
(二十六)YY/T 0990-2015《聚合物基牙体修复材料临床试验指南》
本标准适用于对后牙牙体缺损进行直接修复的聚合物基牙体修复材料。本标准规定了聚合物基牙体修复材料的临床试验的要求和方法,不包括对其它新功能的评价。
(二十七)YY/T 0991-2015《正畸托槽临床试验指南》
本标准适用于临床治疗中所用正畸托槽产品。本标准规定了正畸托槽临床试验的基本要求和方法。
(二十八)YY/T 0993-2015《医疗器械生物学评价纳米材料:体外细胞毒性试验(MTT试验和LDH试验)》
本标准适用于纳米材料及纳米材料医疗器械(除纳米级颗粒或纤维被包裹或结合在一种不能释放或非游离的状态外)的体外细胞毒性评价,包括以L929为受试细胞的MTT试验和LDH试验。本标准规定了纳米材料及纳米材料医疗器械的体外细胞毒性试验方法、试样制备、操作步骤和评价等要求。本标准是对 GB/T 16886.5-2003《医疗器械生物学评价第5部分:体外细胞毒性试验》的补充。
(二十九)YY/T 0994-2015《磁刺激设备》
本标准适用于利用高压储能电容对磁场线圈进行瞬间放电产生脉冲磁场,并作用于神经系统产生刺激的设备。本标准规定了磁刺激设备的术语、定义和试验方法等要求。
(三十)YY/T 0995-2015《人类辅助生殖技术用医疗器械术语和定义》
本标准适用于人类辅助生殖技术使用的医疗器械。本标准规定了人类辅助生殖技术中的体外受精-胚胎移植技术及其衍生技术所使用的医疗器械的术语和定义。
(三十一)YY/T 0996-2015《尿液有形成分分析仪(数字成像自动识别)》
本标准适用于基于自动数字成像并自动识别原理的尿液有形成分分析仪(数字成像自动识别)。本标准规定了尿液有形成分分析仪(数字成像自动识别)的术语、定义、试验方法、标志、标签、说明书、包装、运输和贮存等要求。
(三十二)YY/T 0997-2015《肘、膝关节被动运动设备》
本标准适用于一种带动肘关节、膝关节在屈曲伸展方向上运动的术后辅助治疗或关节康复训练的电气设备。本标准规定了肘、膝关节被动运动设备的术语、定义和试验方法等要求。
(三十三)YY/T 0998-2015《半导体升降温治疗设备》
本标准适用于利用半导体帕尔贴效应控制设备内循环液体的温度,对患处进行体外物理升温和/或降温,达到辅助治疗目的的设备。本标准规定了半导体升降温治疗设备的术语、定义和试验方法等要求。
(三十四)YY/T 1040.1-2015《麻醉和呼吸设备圆锥接头第1部分:锥头与锥套》
本标准适用于连接麻醉和呼吸设备(如呼吸系统、麻醉气体净化系统和蒸发器)的锥头与锥套。本标准规定了用于连接麻醉和呼吸设备的锥头、锥套的尺寸与测量的要求。
(三十五)YY/T 1084-2015《医用超声诊断设备声输出功率的测量方法》
本标准适用于0.5MHz~25MHz频率范围内医用超声诊断设备声输出功率的测量。本标准规定了医用超声诊断设备声输出功率的测量方法,其中辐射力天平法为首选方法。当采用辐射力天平法存在技术难度时,在能够确保测量准确度的前提下,也可以采用水听器法导出超声功率。本标准代替YY/T 1084-2007《医用超声诊断设备声输出功率的测量方法》。
(三十六)YY/T 1095-2015《肌电生物反馈仪》
本标准适用于采用表面电极采集身体肌电信号作为生理信息,以视觉或听觉等形式反馈给患者,使患者能够学会有意识的控制自身的心理生理活动来治疗疾病的仪器。本标准规定了肌电生物反馈仪的术语、定义、分类和试验方法等要求。本标准代替YY/T 1095-2007《肌电生物反馈仪》。
(三十七)YY/T 1252-2015《总IgE定量标记免疫分析试剂盒》
本标准适用于进行总IgE定量测定的标记免疫分析试剂盒。包括以酶标记、化学发光标记等标记方法为捕获抗体,以微孔板、管、磁颗粒、微珠和塑料珠等载体包被抗体,定量测定总IgE的免疫分析测定试剂盒。本标准规定了总IgE定量标记免疫分析试剂盒的质量、检验方法、使用说明、标志、标签、包装、运输和贮存等要求。本标准不适用于胶体金标记总IgE试纸条和用125I等放射性同位素标记的各类放射免疫或免疫放射试剂盒。
(三十八)YY/T 1253-2015《低密度脂蛋白胆固醇测定试剂(盒)》
本标准适用于基于分光光度法原理使用直接法对人血清或血浆中的低密度脂蛋白胆固醇进行定量检测的试剂(盒),包括手工试剂和在半自动、全自动生化分析仪上使用的试剂。本标准规定了低密度脂蛋白胆固醇测定试剂(盒)的试验方法、标识、标签、使用说明书、包装、运输和贮存等要求。
(三十九)YY/T 1254-2015《高密度脂蛋白胆固醇测定试剂(盒)》
本标准适用于基于分光光度法原理使用直接法对人血清或血浆中的高密度脂蛋白胆固醇进行定量检测的试剂(盒),包括手工试剂和在半自动、全自动生化分析仪上使用的试剂。本标准规定了高密度脂蛋白胆固醇测定试剂(盒)的试验方法、标识、标签、使用说明书、包装、运输和贮存等要求。
(四十)YY/T 1255-2015《免疫比浊法检测试剂(盒)(透射法)》
本标准适用于基于透射免疫比浊原理,在半自动、全自动生化分析仪或其它类型的分析仪上进行定量检测的试剂(盒)。本标准规定了免疫比浊法检测试剂(盒)(透射法)的术语、定义、试验方法、标识、标签、使用说明书、包装、运输和贮存等要求。
(四十一)YY/T 1256-2015《解脲脲原体核酸扩增检测试剂盒》
本标准适用于检测人泌尿生殖道、呼吸道拭子中解脲脲原体核酸扩增的检测试剂盒。本标准规定了解脲脲原体核酸扩增检测试剂盒的术语、定义、技术、试验方法、标识、标签、说明书、包装、运输和贮存等要求。
(四十二)YY/T 1257-2015《游离人绒毛膜促性腺激素β亚单位定量标记免疫分析试剂盒》
本标准适用于以双抗体夹心法为原理定量测定游离人绒毛膜促性腺激素β亚单位的试剂盒。包括以酶标记、(电)化学发光标记、(时间分辨)荧光标记等标记方法为捕获抗体,以微孔板、管、磁颗粒、微珠和塑料珠等载体包被抗体,定量测定游离人绒毛膜促性腺激素β亚单位的免疫分析试剂盒。本标准规定了游离人绒毛膜促性腺激素β亚单位定量标记免疫分析试剂盒的分类、试验方法、标识、标签、使用说明书、包装、运输和贮存等要求。本标准不适用于胶体金或其它方法标记的定性或半定量测定游离人绒毛膜促性腺激素β亚单位的试剂(如:试纸条等);也不适用于125I等放射性同位素标记的各类游离人绒毛膜促性腺激素β亚单位放射免疫或免疫放射试剂盒。
(四十三)YY/T 1258-2015《同型半胱氨酸检测试剂(盒)(酶循环法)》
本标准适用于基于分光光度法原理使用酶循环法对人血清或血浆中的同型半胱氨酸进行定量检测的试剂(盒),包括手工试剂和在半自动、全自动生化分析仪上使用的试剂。本标准规定了同型半胱氨酸检测试剂(盒)(酶循环法)的试验方法、标签、使用说明书、包装、运输和贮存等要求。
(四十四)YY/T 1259-2015《戊型肝炎病毒IgG抗体检测试剂盒(酶联免疫吸附法)》
本标准适用于应用间接酶联免疫吸附法原理,利用戊型肝炎病毒(HEV)抗原包被微孔板和酶标记抗人IgG及其它试剂组成的试剂盒,用于检测人血清或血浆样品中戊型肝炎病毒IgG抗体。本标准规定了戊型肝炎病毒IgG抗体检测试剂盒(酶联免疫吸附法)的术语、定义、分类、试验方法、标识、标签、使用说明书、包装、运输和贮存等要求。
(四十五)YY/T 1260-2015《戊型肝炎病毒IgM抗体检测试剂盒(酶联免疫吸附法)》
本标准适用于应用捕获酶联免疫吸附法原理,利用抗人IgM(μ链)单克隆抗体包被微孔板和酶标记戊型肝炎病毒(HEV)抗原及其它试剂组成的试剂盒;或应用间接酶联免疫吸附法原理,利用戊型肝炎病毒(HEV)抗原包被微孔板和酶标记抗人IgM及其它试剂组成的试剂盒,用于检测人血清或血浆样品中戊型肝炎病毒IgM抗体。本标准规定了戊型肝炎病毒IgM抗体检测试剂盒(酶联免疫吸附法)的术语、定义、分类、试验方法、标识、标签、使用说明书、包装、运输和贮存等要求。
(四十六)YY/T 1261-2015《HER2基因检测试剂盒(荧光原位杂交法)》
本标准适用于由HER2基因位点及17号染色体着丝粒荧光原位杂交探针和复染剂组成,通过检测样本(通常是乳腺癌组织切片)上HER2基因位点的异常情况,从而辅助判断与HER2基因相关的肿瘤(如:乳腺癌等)并在治疗过程中指导临床用药的试剂盒。本标准规定了HER2基因检测试剂盒(荧光原位杂交法)的定义、试验方法、标识、标签、使用说明书、包装、运输和贮存等要求。
(四十七)YY/T 1262-2015《神经元特异性烯醇化酶定量标记免疫分析试剂盒》
本标准适用于进行神经元特异性烯醇化酶定量测定的标记免疫分析试剂盒。包括以酶标记、化学发光标记、时间分辩荧光标记等标记方法为捕获抗体,以微孔板、管、磁颗粒、微珠和塑料珠等载体包被抗体,定量测定NSE的免疫分析试剂盒。本标准规定了神经元特异性烯醇化酶定量标记免疫分析试剂盒的检验方法、标识、标签、使用说明书、包装、运输和贮存等要求。
(四十八)YY/T 1263-2015《适用于干热灭菌的医疗器械的材料评价》
本标准适用于采用干热灭菌的医疗器械的材料评价。本标准规定了相关的术语、定义、材料选择、设计和加工、材料试验等要求,为选择干热灭菌的材料适应性提供评价指南。
(四十九)YY/T 1264-2015《适用于臭氧灭菌的医疗器械的材料评价》
本标准适用于采用臭氧灭菌的医疗器械的材料评价。本标准规定了相关的术语、定义、材料选择、设计和加工、材料试验等要求,为选择臭氧灭菌工艺材料适应性提供评价指南。
(五十)YY/T 1265-2015《适用于湿热灭菌的医疗器械的材料评价》
本标准适用于采用湿热灭菌的医疗器械的材料评价。本标准规定了相关的术语、定义、材料选择、设计和加工、材料试验等,为选择湿热灭菌的材料适应性提供评价指南。
(五十一)YY/T 1266-2015《适用于过氧化氢灭菌的医疗器械的材料评价》
本标准适用于采用过氧化氢灭菌的医疗器械的材料评价。本标准规定了相关的术语、定义、材料选择、设计和加工、材料试验等,为选择过氧化氢灭菌的材料适应性提供评价指南。
(五十二)YY/T 1267-2015《适用于环氧乙烷灭菌的医疗器械的材料评价》
本标准适用于采用环氧乙烷灭菌的医疗器械的材料评价。本标准规定了相关的术语、定义、材料选择、设计和加工、材料试验等,为选择环氧乙烷灭菌的材料适应性提供评价指南。
(五十三)YY/T 1268-2015《环氧乙烷灭菌的产品追加和过程等效》
本标准适用于经环氧乙烷(EO)灭菌法处理,采用传统放行或参数放行的医疗器械。本标准规定追加新产品或有变化的产品于原有确认的环氧乙烷灭菌过程中,使用不同设备时灭菌过程的等效性。
(五十四)YY/T 1269-2015《血液透析和相关治疗用水处理设备常规控制要求》
本标准适用于供水处理设备的工艺研究者、制造商、使用单位和对处理水的制备负有责任的组织。本标准规定了血液透析和相关治疗用水处理设备的常规控制要求,包括标准适用的术语、定义和试验方法等要求。本标准不适用于单床血液透析和相关治疗用水处理设备的日常使用、维护和监测。
(五十五)YY/T 1270-2015《心肺转流系统血路连接器(接头)》
本标准适用于心肺转流系统使用的血路连接器(接头),其为体外循环手术心肺转流系统中血路通道输送血液、观察和连接使用。本标准规定了心肺转流系统使用的血路连接器(接头)的试验方法、标志、标签、使用说明书、包装、运输和贮存等要求。
(五十六)YY/T 1278-2015《医用超声设备换能器声束面积测量方法》
本标准适用于医用超声诊断设备和医用超声治疗设备。本标准规定了医用超声设备换能器声束面积测量的术语、定义、试验装置和方法等要求。
(五十七)YY/T 1279-2015《三维超声成像性能试验方法》
本标准适用于可以在显示界面上显示被探查对象的三维超声图像的设备,其超声换能器的频率范围为1.5MHz至15MHz,超过其频率范围的三维超声图像的设备亦可参考使用本标准提供的方法。本标准规定了用体模测量三维超声成像设备性能的术语、定义、试验装置和方法等要求。
(五十八)YY/T 1280-2015《牙科学义齿黏附剂》
本标准适用于公众所使用的义齿黏附剂,不包括处方类或专业牙科医生用的牙科软衬材料。本标准规定了对该产品的要求,测试方法以及使用这类产品所提供的说明,同时对可摘义齿的佩戴者使用的义齿黏附剂进行了分类。
(五十九)YY/T 1281-2015《牙科学种植体手动扭矩器械的临床性能》
本标准适用于临床用手动扭矩扳手。本标准规定了手动扭矩器械的精度、可重复性以及重复使用的稳定性等性能要求。本标准不适用于电子控制的器械。
(六十)YY/T 1284.1-2015《牙科镊第1部分:通用要求》
本标准适用于牙科镊。本标准规定了金属牙科镊材料和性能的通用要求。
(六十一)YY/T 1284.2-2015《牙科镊第2部分:双弯型》
本标准适用于双弯型牙科镊。本标准规定了双弯型牙科镊包括尺寸在内的专用要求。
(六十二)YY/T 1284.3-2015《牙科镊第3部分:单弯型》 本标准适用于单弯型牙科镊。本标准规定了单弯型牙科镊包括尺寸在内的专用要求。
(六十三)YY/T 1285-2015《牙科学口腔医疗保健人员工作区域内牙科设备位置信息系统》
本标准适用于所有实验用或现场使用的牙科设备及辅助器械。本标准规定了口腔医疗保健人员工作区域内牙科设备位置信息系统,在这些工作区域内可以进行直接和患者有关的诊断、治疗和其它临床操作。
(六十四)YY/T 1286.1-2015《血小板贮存袋性能第1部分:膜材透气性能测定压差法》
本标准适用于血小板贮存袋。本标准规定了在一定压力差下测定血小板贮存袋膜材气体透过量的方法。
(六十五)YY/T 1288-2015《一次性使用输血器具用尼龙血液过滤网》
本标准适用于滤除血液或血制品中的凝血块、杂质和异物等物质的尼龙血液过滤网。过滤网可安装于输(采)血器滴斗中或附件上,用于滤除血液或血制品中的凝血块、杂质和异物等。本标准规定了一次性使用输血器具用尼龙血液过滤网的要求。
(六十六)YY/T 1292.1-2015《医疗器械生殖和发育毒性试验第1部分:筛选试验》
本标准适用于医疗器械生殖和发育毒性试验。本标准规定了医疗器械或材料的生殖和发育毒性筛选试验方法。
(六十七)YY/T 1292.2-2015《医疗器械生殖和发育毒性试验第2部分:胚胎发育毒性试验》
本标准适用于医疗器械生殖和发育毒性试验。本标准规定了医疗器械或材料的胚胎发育毒性试验方法。
(六十八)YY/T 1294.2-2015《外科植入物陶瓷材料第2部分:氧化锆增韧高纯氧化铝基复合材料》
本标准适用于氧化铝占复合材料中的质量百分比在60%以上、添加了一定量的氧化锆和其它明确成分的氧化铝基复合材料。本标准规定了关节置换用生物相容和生物稳定的陶瓷骨替代材料(氧化锆增韧高纯氧化铝基复合材料)的性能和相应的试验方法。
(六十九)YY/T 1295-2015《医疗器械生物学评价纳米材料:细菌内毒素试验》
本标准适用于能够被水性介质(例如:水、血清或反应介质)分散或浸提的纳米材料,包括组合在医疗器械中的纳米材料。本标准规定了应用鲎试验评价的纳米材料,用于细胞的体外生物学试验系统的术语、定义和试验方法等要求。
(七十)YY/T 1297-2015《医用内窥镜内窥镜器械刮匙》
本标准适用于内窥镜手术使用的刮匙。本标准规定了内窥镜器械-刮匙的范围、术语、定义和试验方法等要求。
(七十一)YY/T 1302.1-2015《环氧乙烷灭菌的物理和微生物性能要求第1部分:物理要求》
本标准适用于环氧乙烷灭菌过程,为环氧乙烷灭菌使用者提供物理方面的指南,是在现有国内技术水平限制条件下,对环氧乙烷灭菌物理方面提供的一种非常有效的补充。本标准规定了环氧乙烷灭菌物理方面的相关要求,为灭菌设备,预处理,计算相对湿度、环氧乙烷浓度、可燃性和在过程等效的统计学应用提供指导。
(七十二)YY/T 1302.2-2015《环氧乙烷灭菌的物理和微生物性能要求第2部分:微生物要求》
本标准适用于医疗器械及其它相关产品或材料的环氧乙烷灭菌过程。本标准规定了环氧乙烷灭菌微生物方面的相关要求,为生产企业对环氧乙烷灭菌的过程参数的开发与控制提供了指导,也为相关生产过程的质量控制和监管工作提供了理论依据。
(七十三)YY/T 1303-2015《核酸扩增反向点杂交试剂(盒)》
本标准适用于体外诊断用核酸扩增反向点杂交试剂(盒)。本标准规定了核酸扩增反向点杂交试剂(盒)的术语、定义、试验方法、标签、使用说明书、包装、运输和贮存等要求。
(七十四)YY/T 1304.1-2015《时间分辨荧光免疫检测系统第1部分:半自动时间分辨荧光免疫分析仪》
本标准适用于单标记时间分辨荧光免疫分析仪。本标准规定了半自动时间分辨荧光免疫分析仪的术语、定义、试验方法、标识、标签、使用说明书、包装、运输和贮存等要求。本标准不适用于双标记及多标记时间分辨荧光免疫分析。
(七十五)YY/T 1304.2-2015《时间分辨荧光免疫检测系统第2部分:时间分辨荧光免疫分析定量测定试剂(盒)》
本标准适用于单标记时间分辨荧光免疫分析仪。本标准规定了时间分辨荧光免疫分析仪定量测定试剂(盒)的术语、定义、试验方法、标识、标签、使用说明书、包装、运输和贮存等要求。本标准不适用于双标记及多标记时间分辨荧光免疫分析。
(七十六)YY/T 1305-2015《钛及钛合金牙种植体临床试验指南》
本标准适用于钛及钛合金材料牙种植体的临床试验。本标准规定了钛及钛合金牙种植体的临床试验要求和方法。
|