找回密码
 注册

微信登录,快人一步

QQ登录

只需一步,快速开始

楼主: creasemore

国家卫生计生委办公厅关于印发麻醉等6个专业质控指标(2015年版)的通知

 火.. [复制链接]
发表于 2015-4-14 08:47 | 显示全部楼层
已下载学习,谢谢老师分享!
回复

使用道具 举报

发表于 2015-4-14 08:51 | 显示全部楼层
下载学习了,谢谢老师的奉献!!
回复

使用道具 举报

发表于 2015-4-14 08:59 | 显示全部楼层

因为下载也缺失,所以只能图片了

本帖最后由 阿女 于 2015-4-14 09:00 编辑

医院感染质控图片1.jpg 医院感染质控图片2.jpg 医院感染质控图片3.jpg 医院感染质控图片4.jpg 医院感染质控图片5.jpg 医院感染质控图片6.jpg 医院感染质控图片7.jpg
回复

使用道具 举报

发表于 2015-4-14 09:07 | 显示全部楼层
已下载学习,谢谢分享!
回复

使用道具 举报

发表于 2015-4-14 09:59 | 显示全部楼层

国家卫计委发布医院感染管理质量控制指标

附件6
医院感染管理质量控制指标
(2015年版)

一、医院感染发病(例次)率
定义:医院感染新发病例是指观察期间发生的医院感染病例,即观察开始时没有发生医院感染,观察开始后直至结束时发生的医院感染病例,包括观察开始时已发生医院感染,在观察期间又发生新的医院感染的病例。医院感染发病(例次)率是指住院患者中发生医院感染新发病例(例次)的比例。
计算公式:
医院感染发病(例次)率= ×100%
意义:反映医院感染总体发病情况。一般指月发病(例次)率和年发病(例次)率。
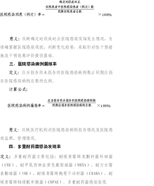
二、医院感染现患(例次)率
定义:确定时段或时点住院患者中,医院感染患者(例次)数占同期住院患者总数的比例。
计算公式:
医院感染现患(例次)率= ×100%
意义:反映确定时段或时点医院感染实际发生情况,为准确掌握医院感染现状,判断变化趋势,采取针对性干预措施及干预效果评价提供基础。
三、医院感染病例漏报率
定义:应当报告而未报告的医院感染病例数占同期应报告医院感染病例总数的比例。
计算公式:
医院感染病例漏报率= ×100%
意义:反映医疗机构对医院感染病例报告情况及医院感染监测、管理情况。
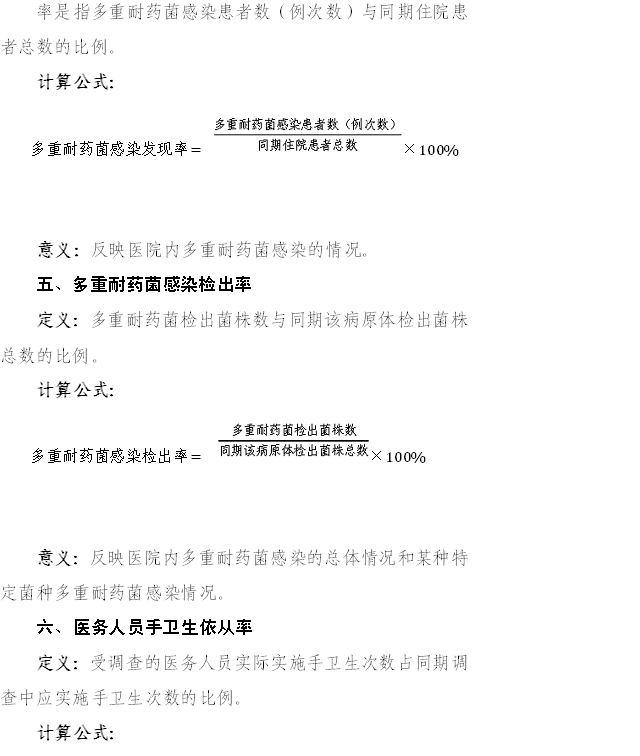
四、多重耐药菌感染发现率
定义:多重耐药菌主要包括:耐碳青霉烯类肠杆菌科细菌(CRE)、耐甲氧西林金黄色葡萄球菌(MRSA)、耐万古霉素肠球菌(VRE)、耐碳青霉烯鲍曼不动杆菌(CRABA)、耐碳青霉烯铜绿假单胞菌(CRPAE)。多重耐药菌感染发现率是指多重耐药菌感染患者数(例次数)与同期住院患者总数的比例。
计算公式:
多重耐药菌感染发现率= ×100%
意义:反映医院内多重耐药菌感染的情况。
五、多重耐药菌感染检出率
定义:多重耐药菌检出菌株数与同期该病原体检出菌株总数的比例。
计算公式:
多重耐药菌感染检出率= ×100%
意义:反映医院内多重耐药菌感染的总体情况和某种特定菌种多重耐药菌感染情况。
六、医务人员手卫生依从率
定义:受调查的医务人员实际实施手卫生次数占同期调查中应实施手卫生次数的比例。
计算公式:
医务人员手卫生依从率= ×100%
意义:描述医务人员手卫生实际执行依从程度,反映医务人员手卫生执行情况。
七、住院患者抗菌药物使用率
定义:住院患者中使用抗菌药物(全身给药)患者数占同期住院患者总数的比例。
计算公式:
住院患者抗菌药物使用率= ×100%
意义:反映医院内住院患者抗菌药物使用及管理情况。
八、抗菌药物治疗前病原学送检率
定义:以治疗为目的使用抗菌药物的住院患者,使用抗菌药物前病原学检验标本送检病例数占同期使用抗菌药物治疗病例总数的比例。病原学检验标本包括:各种微生物培养、降钙素原、白介素-6等感染指标的血清学检验。
计算公式:
= ×100%
意义:反映抗菌药物使用的规范性。
九、I类切口手术部位感染率
定义:I类切口手术部位感染是指发生在Ⅰ类(清洁)切口,即手术未进入炎症区,未进入呼吸、消化及泌尿生殖道,以及闭合性创伤手术符合上述条件的手术切口的感染,包括无植入物手术后30天内、有植入物手术后1年内发生的手术部位感染。I类切口手术部位感染率,是指发生I类切口手术部位感染病例数占同期接受I类切口手术患者总数的比例。
计算公式:
I类切口手术部位感染率= ×100%
意义:描述Ⅰ类切口手术患者发生手术部位感染的频率,反映医院对接受I类切口手术患者医院感染管理和防控情况。
十、I类切口手术抗菌药物预防使用率
定义:I类切口手术预防使用抗菌药物的患者数占同期I类切口手术患者总数的比例。
计算公式:
=  ×100%
意义:反映I类切口手术患者抗菌药物预防用药使用及管理情况。
十一、血管内导管相关血流感染发病率
定义:使用血管内导管住院患者中新发血管内导管相关血流感染的发病频率。单位:例/千导管日。
计算公式:
= ×1000‰
意义:反映血管内导管相关血流感染情况和院感防控能力。
十二、呼吸机相关肺炎发病率
定义:使用呼吸机住院患者中新发呼吸机相关肺炎的发病频率。单位:例/千机械通气日。
计算公式:
呼吸机相关肺炎发病率= ×1000‰
意义:反映呼吸机相关肺炎情况和院感防控能力。
十三、导尿管相关泌尿系感染发病率
定义:使用导尿管住院患者中新发导尿管相关泌尿系感染的发病频率。单位:例/千导尿管日。
计算公式:
= ×1000‰
意义:反映导尿管相关泌尿系感染情况和院感防控能力。
回复

使用道具 举报

发表于 2015-4-14 10:04 | 显示全部楼层
想要请教各位老师:“多重耐药菌感染发现率”中点明了菌种,我们统计时是否只需要统计这几种菌??另外临床多重耐药菌感染隔离是否也可以只是针对这几种菌??
回复

使用道具 举报

发表于 2015-4-14 10:17 | 显示全部楼层
漏报率大家还在做吗?这个指标如何完成!月,还是年,规范的怎么做?回顾性调查不错了,漏报如何统计呢
回复

使用道具 举报

发表于 2015-4-14 10:26 | 显示全部楼层
请在做漏报率统计的老师介绍经验,回顾性调查不错了,漏报如何统计?谢谢!
回复

使用道具 举报

发表于 2015-4-14 10:30 | 显示全部楼层
控制感染 发表于 2015-4-14 10:26
请在做漏报率统计的老师介绍经验,回顾性调查不错了,漏报如何统计?谢谢!

院感软件会自动生成的
回复

使用道具 举报

  • 打卡等级:本地老炮
  • 打卡总奖励:2492
  • 最近打卡:2025-09-13 06:41:51
发表于 2015-4-14 10:34 | 显示全部楼层
天师 发表于 2015-4-14 10:17
漏报率大家还在做吗?这个指标如何完成!月,还是年,规范的怎么做?回顾性调查不错了,漏报如何统计呢

利用医院感染监测系统软件,随时可以进行了!
回复

使用道具 举报

发表于 2015-4-14 10:35 | 显示全部楼层
下载了,怎么看不明白。
回复

使用道具 举报

发表于 2015-4-14 10:48 | 显示全部楼层
为什么计算公式“×1000‰”前面的内容不显示呢?我在卫计委官网下载的也不显示。
回复

使用道具 举报

发表于 2015-4-14 11:22 | 显示全部楼层
以前统计的是多重耐药的铜绿,现在改了耐碳青霉烯类的铜绿,以后是都要监测耐碳青霉烯类的铜绿了吗?
回复

使用道具 举报

发表于 2015-4-14 11:28 | 显示全部楼层
卫计委的网站上可以找到吗?
回复

使用道具 举报

发表于 2015-4-14 11:36 | 显示全部楼层

医院感染管理质量控制指标(2015版)

附件6
医院感染管理质量控制指标
(2015年版)

一、医院感染发病(例次)率
定义:医院感染新发病例是指观察期间发生的医院感染病例,即观察开始时没有发生医院感染,观察开始后直至结束时发生的医院感染病例,包括观察开始时已发生医院感染,在观察期间又发生新的医院感染的病例。医院感染发病(例次)率是指住院患者中发生医院感染新发病例(例次)的比例。
计算公式:
医院感染发病(例次)率= ×100%
意义:反映医院感染总体发病情况。一般指月发病(例次)率和年发病(例次)率。
二、医院感染现患(例次)率
定义:确定时段或时点住院患者中,医院感染患者(例次)数占同期住院患者总数的比例。
计算公式:
医院感染现患(例次)率= ×100%
意义:反映确定时段或时点医院感染实际发生情况,为准确掌握医院感染现状,判断变化趋势,采取针对性干预措施及干预效果评价提供基础。
三、医院感染病例漏报率
定义:应当报告而未报告的医院感染病例数占同期应报告医院感染病例总数的比例。
计算公式:
医院感染病例漏报率= ×100%
意义:反映医疗机构对医院感染病例报告情况及医院感染监测、管理情况。
四、多重耐药菌感染发现率
定义:多重耐药菌主要包括:耐碳青霉烯类肠杆菌科细菌(CRE)、耐甲氧西林金黄色葡萄球菌(MRSA)、耐万古霉素肠球菌(VRE)、耐碳青霉烯鲍曼不动杆菌(CRABA)、耐碳青霉烯铜绿假单胞菌(CRPAE)。多重耐药菌感染发现率是指多重耐药菌感染患者数(例次数)与同期住院患者总数的比例。
计算公式:
多重耐药菌感染发现率= ×100%
意义:反映医院内多重耐药菌感染的情况。
五、多重耐药菌感染检出率
定义:多重耐药菌检出菌株数与同期该病原体检出菌株总数的比例。
计算公式:
多重耐药菌感染检出率= ×100%
意义:反映医院内多重耐药菌感染的总体情况和某种特定菌种多重耐药菌感染情况。
六、医务人员手卫生依从率
定义:受调查的医务人员实际实施手卫生次数占同期调查中应实施手卫生次数的比例。
计算公式:
医务人员手卫生依从率= ×100%
意义:描述医务人员手卫生实际执行依从程度,反映医务人员手卫生执行情况。
七、住院患者抗菌药物使用率
定义:住院患者中使用抗菌药物(全身给药)患者数占同期住院患者总数的比例。
计算公式:
住院患者抗菌药物使用率= ×100%
意义:反映医院内住院患者抗菌药物使用及管理情况。
八、抗菌药物治疗前病原学送检率
定义:以治疗为目的使用抗菌药物的住院患者,使用抗菌药物前病原学检验标本送检病例数占同期使用抗菌药物治疗病例总数的比例。病原学检验标本包括:各种微生物培养、降钙素原、白介素-6等感染指标的血清学检验。
计算公式:
= ×100%
意义:反映抗菌药物使用的规范性。
九、I类切口手术部位感染率
定义:I类切口手术部位感染是指发生在Ⅰ类(清洁)切口,即手术未进入炎症区,未进入呼吸、消化及泌尿生殖道,以及闭合性创伤手术符合上述条件的手术切口的感染,包括无植入物手术后30天内、有植入物手术后1年内发生的手术部位感染。I类切口手术部位感染率,是指发生I类切口手术部位感染病例数占同期接受I类切口手术患者总数的比例。
计算公式:
I类切口手术部位感染率= ×100%
意义:描述Ⅰ类切口手术患者发生手术部位感染的频率,反映医院对接受I类切口手术患者医院感染管理和防控情况。
十、I类切口手术抗菌药物预防使用率
定义:I类切口手术预防使用抗菌药物的患者数占同期I类切口手术患者总数的比例。
计算公式:
= ×100%
意义:反映I类切口手术患者抗菌药物预防用药使用及管理情况。
十一、血管内导管相关血流感染发病率
定义:使用血管内导管住院患者中新发血管内导管相关血流感染的发病频率。单位:例/千导管日。
计算公式:
= ×1000
意义:反映血管内导管相关血流感染情况和院感防控能力。
十二、呼吸机相关肺炎发病率
定义:使用呼吸机住院患者中新发呼吸机相关肺炎的发病频率。单位:例/千机械通气日。
计算公式:
呼吸机相关肺炎发病率= ×1000
意义:反映呼吸机相关肺炎情况和院感防控能力。
十三、导尿管相关泌尿系感染发病率
定义:使用导尿管住院患者中新发导尿管相关泌尿系感染的发病频率。单位:例/千导尿管日。
计算公式:
= ×1000
意义:反映导尿管相关泌尿系感染情况和院感防控能力。
回复

使用道具 举报

发表于 2015-4-14 11:45 | 显示全部楼层
已下载学习,感谢分享。
回复

使用道具 举报

  • 打卡等级:热心大叔
  • 打卡总奖励:2255
  • 最近打卡:2025-09-12 08:08:45
发表于 2015-4-14 11:51 | 显示全部楼层

2015年版---医院感染质量控制指标

2015年版---医院感染质量控制指标
附件6
医院感染管理质量控制指标
(2015年版)

一、医院感染发病(例次)率
定义:医院感染新发病例是指观察期间发生的医院感染病例,即观察开始时没有发生医院感染,观察开始后直至结束时发生的医院感染病例,包括观察开始时已发生医院感染,在观察期间又发生新的医院感染的病例。医院感染发病(例次)率是指住院患者中发生医院感染新发病例(例次)的比例。
计算公式:
医院感染发病(例次)率= ×100%
意义:反映医院感染总体发病情况。一般指月发病(例次)率和年发病(例次)率。
二、医院感染现患(例次)率
定义:确定时段或时点住院患者中,医院感染患者(例次)数占同期住院患者总数的比例。
计算公式:
医院感染现患(例次)率= ×100%
意义:反映确定时段或时点医院感染实际发生情况,为准确掌握医院感染现状,判断变化趋势,采取针对性干预措施及干预效果评价提供基础。
三、医院感染病例漏报率
定义:应当报告而未报告的医院感染病例数占同期应报告医院感染病例总数的比例。
计算公式:
医院感染病例漏报率= ×100%
意义:反映医疗机构对医院感染病例报告情况及医院感染监测、管理情况。
四、多重耐药菌感染发现率
定义:多重耐药菌主要包括:耐碳青霉烯类肠杆菌科细菌(CRE)、耐甲氧西林金黄色葡萄球菌(MRSA)、耐万古霉素肠球菌(VRE)、耐碳青霉烯鲍曼不动杆菌(CRABA)、耐碳青霉烯铜绿假单胞菌(CRPAE)。多重耐药菌感染发现率是指多重耐药菌感染患者数(例次数)与同期住院患者总数的比例。
计算公式:
多重耐药菌感染发现率= ×100%
意义:反映医院内多重耐药菌感染的情况。
五、多重耐药菌感染检出率
定义:多重耐药菌检出菌株数与同期该病原体检出菌株总数的比例。
计算公式:
多重耐药菌感染检出率= ×100%
意义:反映医院内多重耐药菌感染的总体情况和某种特定菌种多重耐药菌感染情况。
六、医务人员手卫生依从率
定义:受调查的医务人员实际实施手卫生次数占同期调查中应实施手卫生次数的比例。
计算公式:
医务人员手卫生依从率= ×100%
意义:描述医务人员手卫生实际执行依从程度,反映医务人员手卫生执行情况。
七、住院患者抗菌药物使用率
定义:住院患者中使用抗菌药物(全身给药)患者数占同期住院患者总数的比例。
计算公式:
住院患者抗菌药物使用率= ×100%
意义:反映医院内住院患者抗菌药物使用及管理情况。
八、抗菌药物治疗前病原学送检率
定义:以治疗为目的使用抗菌药物的住院患者,使用抗菌药物前病原学检验标本送检病例数占同期使用抗菌药物治疗病例总数的比例。病原学检验标本包括:各种微生物培养、降钙素原、白介素-6等感染指标的血清学检验。
计算公式:
= ×100%
意义:反映抗菌药物使用的规范性。
九、I类切口手术部位感染率
定义:I类切口手术部位感染是指发生在Ⅰ类(清洁)切口,即手术未进入炎症区,未进入呼吸、消化及泌尿生殖道,以及闭合性创伤手术符合上述条件的手术切口的感染,包括无植入物手术后30天内、有植入物手术后1年内发生的手术部位感染。I类切口手术部位感染率,是指发生I类切口手术部位感染病例数占同期接受I类切口手术患者总数的比例。
计算公式:
I类切口手术部位感染率= ×100%
意义:描述Ⅰ类切口手术患者发生手术部位感染的频率,反映医院对接受I类切口手术患者医院感染管理和防控情况。
十、I类切口手术抗菌药物预防使用率
定义:I类切口手术预防使用抗菌药物的患者数占同期I类切口手术患者总数的比例。
计算公式:
= ×100%
意义:反映I类切口手术患者抗菌药物预防用药使用及管理情况。
十一、血管内导管相关血流感染发病率
定义:使用血管内导管住院患者中新发血管内导管相关血流感染的发病频率。单位:例/千导管日。
计算公式:
= ×1000‰
意义:反映血管内导管相关血流感染情况和院感防控能力。
十二、呼吸机相关肺炎发病率
定义:使用呼吸机住院患者中新发呼吸机相关肺炎的发病频率。单位:例/千机械通气日。
计算公式:
呼吸机相关肺炎发病率= ×1000‰
意义:反映呼吸机相关肺炎情况和院感防控能力。
十三、导尿管相关泌尿系感染发病率
定义:使用导尿管住院患者中新发导尿管相关泌尿系感染的发病频率。单位:例/千导尿管日。
计算公式:
= ×1000‰
意义:反映导尿管相关泌尿系感染情况和院感防控能力。

回复

使用道具 举报

  • 打卡等级:小镇青年
  • 打卡总奖励:372
  • 最近打卡:2025-09-10 11:37:15
发表于 2015-4-14 13:28 | 显示全部楼层
请问老师,这个管理指标出自哪个管理规范或指南?谢谢!
回复

使用道具 举报

  • 打卡等级:初来乍到
  • 打卡总奖励:17
  • 最近打卡:2025-06-08 20:42:20
发表于 2015-4-14 13:46 | 显示全部楼层
尘埃老师太及时了,先收藏了,谢谢
回复

使用道具 举报

发表于 2015-4-14 14:07 | 显示全部楼层
谢谢老师分享,学习了。
回复

使用道具 举报

您需要登录后才可以回帖 登录 | 注册 |

本版积分规则

关闭

站长推荐上一条 /1 下一条

快速回复 返回顶部 返回列表